今年はNHK大河ドラマ『鎌倉殿の13人』のお陰だろう、鎌倉時代に関係するメディアの露出が目立っている。それに引き付けられて、いつの間にか鎌倉時代に関する本をたくさん読んでしまった。仲間と談笑しているときに、気が付けばいっぱしの鎌倉ツウであるかのように説明している自分にハッとさせられる。
鎌倉殿の13人は、もちろん武士たちの物語。生き残りのためにライバルを蹴落としていく。蹴落とすといっても、崖から突き落とすのではなく、陰謀・策略を巡らして、惨殺するという恐ろしい事件の連続である。このようなことを日常としている武士たちの起源は、関東での平将門の乱(935~940)と、瀬戸内海での藤原純友の乱(939~941)であろう。この二つの戦いは歴史書には承平天慶の乱と記されている。一族同士での領地争いが私闘になり、さらに激化して朝廷から謀反と見なされるに至った。将門の乱を平定した平貞盛・藤原秀郷は従四位下・従五位上に叙せられた。また純友の乱は追補使小野好古・次官源経基によって鎮圧され、経基は武蔵・信濃・筑前・但馬・伊予の国司に任ぜられた。
平貞盛・源経基の子孫からは、伊勢平氏・河内源氏が誕生し、彼らは軍事貴族や京武者(院・摂関家に従属し、官職に関係なく軍事的に動員される武士)として活躍した。また平貞盛の叔父たちの子孫は、秩父平氏・常陸平氏・房総平氏・相模平氏と呼ばれる東国武士団になった。
東国武士団の地となった関東に、源氏が足場を築いたのは摂関政治全盛のころ。房総平氏と常陸平氏との間での競合に切っ掛けがありそうだ。両者の間で私闘が高じたようで、朝廷から謀反と見なされ、平忠常(房総平氏)の乱(1028~31)となった。この乱を平定するために、平直方が追討使に任じられる。彼は、将門を打ち負かした貞盛を曾祖父とし、摂関家(道長・頼道)の家人で、軍事貴族(京武者)であった。しかし直方は失敗した。そこで河内源氏の流れをくみ、同じく摂関家の家人で軍事貴族(京武者)の源頼信が討伐を命じられた。かつて頼信が常陸介のとき、謀反を起こしている忠常はその部下であったようで、恩義があったのだろうか速やかに降伏した。
直方は、名誉挽回を期すために、頼信の息子の頼義を婿に迎え、さらには鎌倉の地を譲り渡した。そして三人の孫の八幡太郎義家・賀茂次郎義綱・新羅三郎義光の活躍によって、直方は面目を施した。
さらに世代を重ねて、平直方の子孫の一人は北条家の養子となり北条時政・政子へ、源頼信の子孫は義朝・頼朝へと繋がっていく。軍記や説話類では、東国武士団は前九年の役の頼義・後三年の役の義家らの源氏の大将との間で情宜的な主従関係を結んだとなっている(例えば義家と三浦平太郎為次・鎌倉景政)。しかし、これは源頼朝による捏造によってそのように仕向けられた結果だと川合康さんは『源平合戦の虚像を剥ぐ』で説明している。その理由に、平泉藤原家を滅亡させた奥州合戦での頼朝の進軍日程が、前九年合戦での頼義とのそれと合致させられていることなどをあげている。
前置きが長くなったが、野口実さんの『源氏の血脈 武家棟梁への道』は、源頼朝によって政治的に作為されたイデオロギーに基づく歴史観の視点からではなく、近年の研究に基づいて武士について考えなおそうとしている。近年の研究によれば、武士は生産・流通に依拠する都市的な存在であり、鎌倉幕府も平家政権と同様に国家・王権を守護するための軍事部門として成立したとしている。野口さんは、平家と同様に、鎌倉幕府も東国経営と在京活動を分業しようとしたのではないかとみている。
そこでこれを検証するために、鎌倉幕府が成立する前から考えてみようというのが、この本の主旨である。具体的には、保元の乱(1156年)で上皇・摂関家側(藤原忠実・頼長)について敗北した為義、同戦で天皇側(後白河)について勝利したが平治の乱(1160年)で藤原信頼に与して敗北した義朝、鎌倉幕府を開いた頼朝、奥州藤原氏とともに滅亡させられた義経について述べられている。
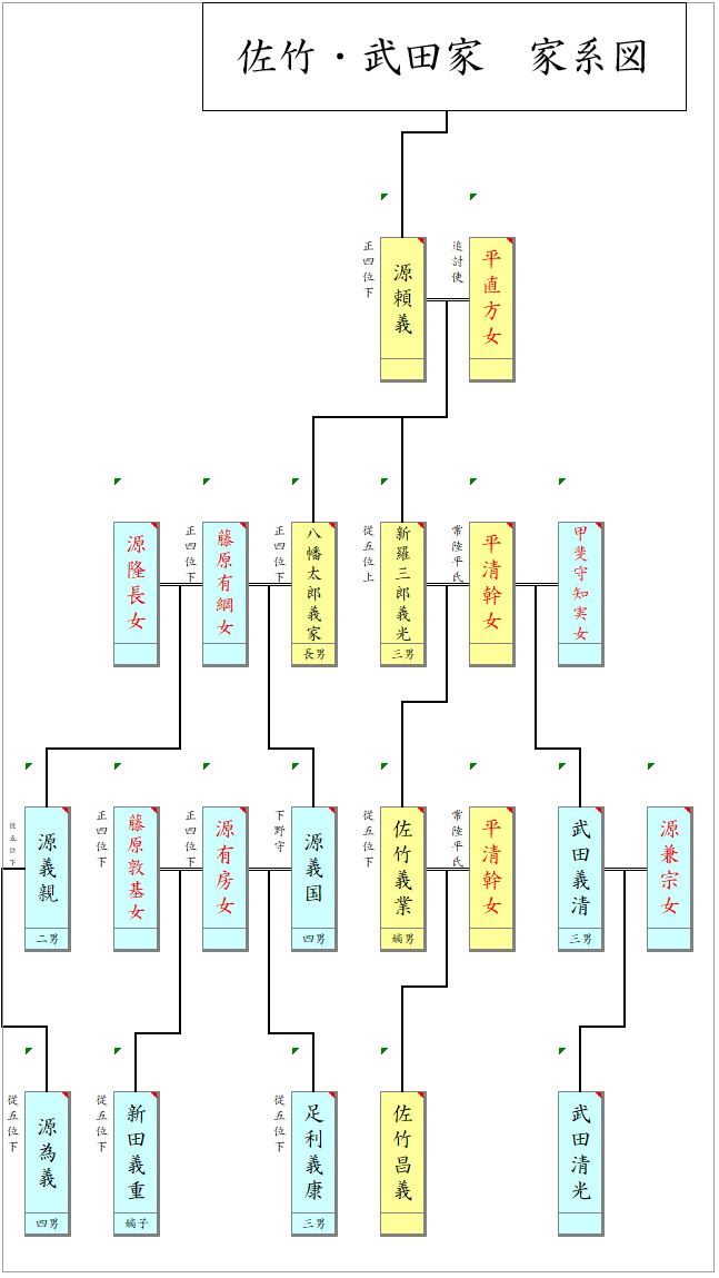
ここでは源頼朝の一族ではなく、傍系の一族をみていこう。以下の図は、平直方の娘の婿となった源頼義からの家系図である。先に述べたように、頼義には、八幡太郎義家・賀茂次郎義綱・新羅三郎義光らの子がいた。そして義光からは佐竹・武田氏が、義家からは為義・義朝・頼朝一族だけでなく足利・新田氏も誕生する。

義家は、前九年の役・後三年の役での奥州征伐で活躍した部将である。佐竹・武田氏の祖となる義光は、兄義家を助けるために後三年の役に参陣する。兄同様に朝廷からの許しが得られないなか、清原武衡・家衡を討つために陸奥国に東下して勝利した。しかし帰還命令に応ぜず、左衛門尉を解官(1087年)された。やがて京に帰った義光は、刑部丞・常陸介・甲斐守・刑部少輔の任を担い、従五位下に叙せられた。また後三年の役のち、常陸国の有力豪族である常陸平氏(吉田一族)から妻をむかえ、常陸平氏を自らの勢力とした。そして義光は常陸大掾平重幹(しげもと)と組み、常陸に遅れて進出してきた義家の子の源義国と争い、合戦となって両者ともに勅勘を蒙った。
義光の子の義業(よしなり)は、平重幹の子の清幹の婿となった。さらには上洛してきた平泉の藤原清衡の前妻を妻に迎えた。彼女は清衡との間に惟常(これつね)を儲けた。惟常は、清衡の後継者争いで基衡(清衡の子)に敗れたが、義業は惟常派の勢力を継承したと野口さんは見ている。義業と清幹の娘の間には昌義が誕生し、久慈郡佐竹郷を本拠とする佐竹氏の祖となった。昌義と藤原清衡の娘の間には隆義が、常陸平氏時幹(ときもと)の娘との間には義宗が生まれた。
義光のもう一人の子の義清は武田の祖となる。彼の母は常陸平氏吉田清幹の娘とされている(甲斐守知実となっている文献もある)。いずれにしても、平清幹は娘を、義光とその子の二代にわたって嫁がせたこととなり、在地親族の争いの中で家格をあげ、常陸平氏の中での家督と在庁官職の獲得競争で優位に立ったことであろう。
義清は、那珂川水運の拠点である那賀(吉田)郡武田郷を本拠とした。彼は、吉田氏や鹿島社大禰宜家と対立するようになり、その子の清光は乱行を働いたとして、義清とともに甲斐に移郷された。この地で在地武士の市川氏の支援を得て甲斐源氏の祖となった。五味文彦さんによれば、市川氏は甲斐国衙厩別当で、義清を婿に迎えた可能性が高く、また義光が仕えた六条顕季の子の長実が甲斐国知行国主であったことも何らかの影響があったのではとみられている。

足利・新田氏の祖となる義国の母方は、摂関家の家司(藤原有綱)で、上野国知行国主(日野家)の傍流である。このため義国が上野国新田郡に進出できたのは、母方一族の支援があったためと思われている。義国の子で足利氏の祖となる義康の母方は下野守の源有房、新田の祖となる義重の母方は上野守の藤原敦基であった。知行国府・受領にとっても軍事貴族の河内源氏が両国に進出してくるのは、願ったり叶ったりであっただろう。
義国は、父義家が築いた北坂東を継承する役割を担っていたようで、先に見たように叔父義光・平重幹と合戦している。義光の郎党鹿島三郎(吉田清幹の子)が、義家の後継者とされていた義忠を殺害するという事件も起こる。これらは義家流と義光流の対立から生じたと筆者は見なしている。
義国は、義光の子の義業と同様に、京武者として活動、兵部丞・加賀丞・加賀介に任じられ、従五位下に叙せられた。義国の長男である義重は長く東国にあり、在京していた父に代わって所領の経営をした。義国の在京活動は35年に及んだが、しばしば東国に下向していたようである。下野国足利郡の所領を安楽寿院に寄進して、足利庄を立てた。
しかしこのような在地経営の積極化は、在来勢力との軋轢を生みだしたようで、義国の郎党と見なされていた秀郷流足利家綱との間で、伊勢神宮領簗田御厨の領主権をめぐる対立が生じた。これは先に見た武田義清と常陸平氏吉田氏との関係に似た事件である。
義国の子の義康も後鳥羽上皇に仕える京武者として活躍、大膳亮・検非違使右衛門尉・蔵人に任ぜられ、従五位下に叙せられた。平清盛・源義朝に次ぐ地位を得たが、死去により武家の棟梁になる夢はあえなく挫折した。
ここまでの話をまとめてみよう。源頼信を祖とする河内源氏は、軍事貴族・京武者として活躍した。その頃の東国では、開発領主から成長した武士団(秩父党、武蔵七党)が、家督や在庁官職(この二つは一体化していた)をめぐって、内部抗争を繰り返した。これを鎮静化するために、貴種である京武者の調停を必要とした(権力よりも権威をかざしての仲裁)。これに応えるように、河内源氏の一族は、京との交易に便利な拠点(京武者は多くの家人を抱えているため、その食料を調達するのに都合のよい場所)にしながら、留住(京と関東に拠点を以て居住)した。この状況を佐竹・武田氏と足利・新田氏を例に、本に即して詳しく説明した。この傾向は、義朝・為義・頼朝・義経の河内源氏本流でも確認することができるが、詳しくは本を参照して欲しい。
先週の土曜日、講演会で東大史料編纂所の遠藤珠紀さんから「北条政子危篤と公家社会」の話を伺った。藤原定家の日記『明月記』の断簡が最近発見され、そこには北条政子が亡くなる直前の4日間の記載が残されていた。この内容をどの様に解釈したかについて話を伺うことができた。遠藤さんによれば、朝廷側にとっても政子の病状は重大な関心事で、北条側の六波羅探題、関東申次の西園寺公経、その家人の中原行兼などから正確な情報を得ようとしていることが伺えるとのことであった。そして朝廷と鎌倉の関係は、これまで考えられていたよりも、ずっと密であるというのが結論で、野口実さんの主張と重なるものであった。このことは、「朝廷と鎌倉の密な関係」が、最近の研究の一つの流れであると認識させてくれた。
秋になると、近辺の歴史博物館で武士をテーマに特別展が開催されるので、京武者と東国武士団についてさらに新しい情報が得られるのではないかと期待している。